好博体育>>教育>>滚动新闻

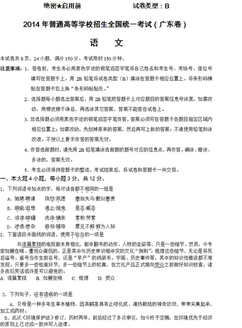
2014年高考广东语文试题(B卷)

来源:好博体育  2014年06月08日10:55

1
1
下一页

【1】【2】【3】【4】【5】【6】【7】【8】

分享到:
(责编:唐超男(实习生)、熊旭)

 高清推荐

  • 2014高考大片儿上演2014高考大片儿上演
  • 考试即将结束 家长望眼欲穿考试即将结束 家长望眼欲穿
  • 笑对高考,高考我不怕!笑对高考,高考我不怕!
  • 高考表情:来自爸妈的关爱高考表情:来自爸妈的关爱
  • 高考表情:好朋友,一起加油!高考表情:好朋友,一起加油!
  • 高考背后,他们默默付出高考背后,他们默默付出
  • 高考首日结束 考生明显变轻松高考首日结束 考生明显变轻松
  • 高考表情:考前一刻不放松高考表情:考前一刻不放松
  • 高考落榜的大明星高考落榜的大明星
  • 30位明星高考那些事30位明星高考那些事
  •  相关专题

     新闻排行榜

    1. 1调查:半数网友支持高校男女生异…
    2. 2北京高招实行平行志愿第一年 名…
    3. 3应届毕业生就业初体验:交房租时…
    4. 4北京高中全面取消择校 中招时校…
    5. 5毕业生就业初体验:交房租时感觉…
    6. 6教育部“限涨令”到期 各地高校…
    7. 7研究生就业率垫底是误读 存在一…
    8. 8谁来呵护农村留守儿童的青春期
    9. 9广东千份录取通知书寄送错误 校…
    10. 10上一堂“活色生香”的国学课