高考频道 在线提问 志愿答疑 大学排行榜
高考地方站  自命题       统一命题港澳台
好博体育>>教育>>高考频道_教育频道_好博体育_权威全面报道高考>>试题库>>文综

2013年高考文科综合试题及答案(湖南卷)清晰版【5】

2013年06月08日18:24  
 【字号 打印 留言 论坛 网摘 手机点评 纠错
E-mail推荐:  
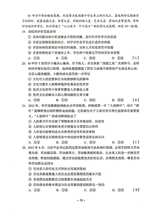
50
50

来源:星辰在线

 

  

 


■高考组图:

2013高考 看看考场周边都有哪些人在忙碌
人大附中考点考生入场瞬间 信心满满
组图:记录2013高考中最漂亮的“你”
人大附中考点考生入场瞬间 灿烂微笑
高考现场:首日“战役”结束(组图)
明星高考奇葩事:杨幂总分第一赵薇丢准考证
好博体育记者直击2013年北京高考现场
盘点2012年高考:镜头里的几宗"最"

■2013高考试题汇总专题   ■各省区市成绩公布时间及查分方式

语文试题 安徽 山东 广东A B卷 北京 新课标Ⅰ

数学试题 北京文  湖北理 广东理A 文科A 安徽文  山东理 新课标Ⅰ理 新课标Ⅱ理 江西文 四川理  江西理  江苏 湖南文 更多>>

文科综合 浙江 广东 安徽卷

理科综合 浙江 广东 安徽 北京 

■2013高考试题参考答案

北京数学 语文 山东数学理

■各省市高考作文题  同题征文活动
■各科高考试题点评: 
·一张试卷考出五种能力 专家详解高考语文命题之变
·评安徽语文考卷:总体偏难“不畏浮云遮望眼”
·2012高考语文,考的是思维而非记忆 更多>>
■2013各地高考作文点评
·于丹:2013年高考作文紧扣社会现象 很有时效性
·人大附中特级教师评2013年部分省高考作文题
·北京高考作文出自杨振宁与莫言的对话
·2013年江苏高考作文点评:展示人文大爱
·名师点评陕西高考作文:立意明显 考生容易切入
·高级教师点评上海高考作文:考生发挥空间大  更多>>

 
(责编:殷荫(实习生)、林露)
相关专题
· 高考频道_教育频道_好博体育_权威全面报道高考
  新闻排行   重点推荐  
1北大卖猪肉校友谈高考:我那时裸考 现在拼爹
2江苏高考作文作者不确定看到的是蝴蝶(图)
32013年高考江苏作文题
42013年高考安徽作文题
52013年高考江苏卷作文题点评
62013年高考浙江作文题
72013年高考福建作文题
82013年高考湖北作文题 
92013年高考湖南作文题
10人大附中特级教师评2013年部分省高考作文题
  视频新闻 更多>>>
名师连中国预测2013年高考作文
东北大学招办负责人解读2013年招生
专家解读2013年高考志愿填报技巧
西南交通大学招办负责人解读2013年招生
  重点推荐  
·广州真光高考生出校门遭刀捅 暂无生命危险
·明星为考生打气祝福 韩寒晒搞怪照给众人"鼓气"
·作文题“沙子与珍珠”引众多网友写“微作文”
·南京爱心的哥这两天不收钱 免费接送困难高考生
·山西太原首次邀请家长参观高考巡查指挥中心
·2013年北京高考英语听力原文及名师点评
·上海“最严高考”结束 高考成绩26日公布
·教育部紧急通知要求加强高考安全专项工作
·河北高三生赶考途中溺亡 当地启动问责程序
·高考成本成家庭重负 艺考生培训2年花了20万
高考资讯
备考辅导
院校报考
互动交流
高考最新动态高考视点高考政策各地动态新闻人物家长必读
高考大纲语文数学外语文综理综作文作文素材库满分优秀作文
高校招办访谈招生动态高校信息库院校信息专业动态模拟填报系统志愿填报技巧
在线做题估分高考论坛高考博客圈讨论区考试经验交流试卷上传试卷下载许愿送祝福
新东方在线高考天利考试信息网天星教育网中学学科网高考资源网冠华作文网北教恒谦教育网光华鼎力教育学易网
中国教育出版网北京四中网校清华附中网校中国高考招生网江苏招生考试网高考网考试吧精品学习网高校招生杂志
中国教育招生网新浪高考搜狐高考腾讯高考中国教育在线中国教育新闻网中国教育电视台中广网教育中青在线光明网教育中国经济网全品高考网计桥高考志愿网中国招生考试网高考学习网学优高考网