字号

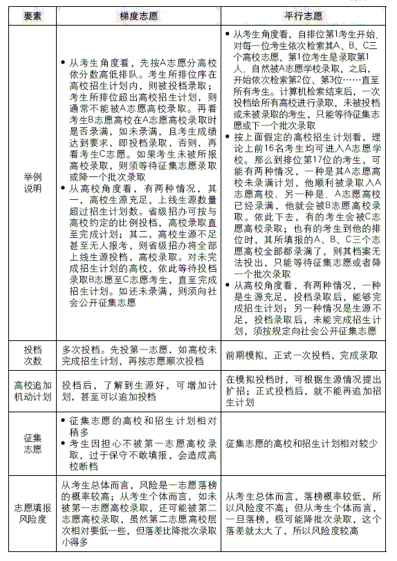
    在上一篇中分别介绍了梯度志愿和平行志愿投档录取模式,也许那种概念式的介绍太过专业化和缺乏对比,考生和家长在理解上会有一定困难。在这里通过

列表(见表11)突出特点对比,以期帮助考生加深理解。

来源:虞立红 编著《认知高考18步:志愿填报不求人》

 

(责编:殷荫(实习生)、熊旭)

相关专题


查看全部留言

>

中小学作文园地专栏征文
中小学作文园地专栏征文

盘点当红明星毕业照
盘点当红明星毕业照

新闻热搜词来源:百度新闻

朝鲜释放中国渔船农行原副行长 双开美国 龙卷风浙江冤案叔侄获赔施一公 院士习近平将访美莫言北京买房中印声明 边界问题山东章丘爆炸救治癌症被判刑穆里尼奥 下课699万高校毕业生20秒充电神器毕业3年升副处女孩 日本军装庆生

精彩热图|人民电视

精彩新闻|精彩博客

校园惊现钢铁侠 校园惊现钢铁侠 “告白”毕业照 “告白”毕业照

热播视频|图说中国

微公益:待用快餐微公益:待用快餐 记录四川人的震后余生记录四川人的震后余生

24小时排行 | 新闻频道留言热帖

论坛|访谈辩论微博SNS